Acamptonectes
| Acamptonectes Status: Uitgestorven Fossiel voorkomen: Vroeg-Krijt | ||||||||||||
|---|---|---|---|---|---|---|---|---|---|---|---|---|
![]() | ||||||||||||
| Taxonomische indeling | ||||||||||||
| ||||||||||||
| Geslacht | ||||||||||||
| Acamptonectes Fischer et al., 2012 | ||||||||||||
| Typesoort | ||||||||||||
| Acamptonectes densus | ||||||||||||
![]() | ||||||||||||
| Afbeeldingen op | ||||||||||||
| Acamptonectes op | ||||||||||||
| ||||||||||||
Acamptonectes[1][2] is een geslacht van uitgestorven ophthalmosauride ichthyosauriërs, dolfijnachtige mariene reptielen, dat ongeveer 130 miljoen jaar geleden tijdens het Vroeg-Krijt leefde. Het eerste exemplaar, een gedeeltelijk volwassen skelet, werd in 1958 ontdekt in Speeton, Engeland, maar werd pas in 2012 formeel beschreven door Valentin Fischer e.a. Ze erkenden ook een gedeeltelijk jongvolwassen skelet van het geslacht uit Cremlingen, Duitsland, en exemplaren uit andere plaatsen in Engeland. Het geslacht bevat de enige soort Acamptonectes densus; de geslachtsnaam betekent 'rigide zwemmer' en de soortaanduiding betekent 'compact' of 'strak verpakt'.
De generieke naam verwijst naar ongebruikelijke aanpassingen in het lichaam van Acamptonectes die zijn romp stijf maakten, inclusief nauwsluitende botten in het achterhoofd (achter- en onderste deel van de schedel) en in elkaar grijpende wervelcentra (lichamen van de wervels), die waarschijnlijk aanpassingen waren die het mogelijk maakten om met hoge snelheden te zwemmen met een tonijnachtige vorm van voortbeweging. Andere onderscheidende kenmerken zijn een extreem slanke snuit en unieke ribbels op het basioccipitale bot van de hersenpan. Als ichthyosauriër had Acamptonectes grote oogkassen en een staartvin. Acamptonectes was qua morfologie vergelijkbaar met de verwante maar eerdere ophthalmosaurinen Ophthalmosaurus en Mollesaurus.
De ontdekking van Acamptonectes had belangrijke implicaties voor de evolutionaire geschiedenis van ichthyosauriërs. Lange tijd werd aangenomen dat de gegeneraliseerde platypterygiine ophthalmosauriden de enige lijn van ichthyosauriërs waren die overleefden in het Vroeg-Krijt na een massale uitsterving van ichthyosauriërs over de Jura-Krijt-grens. Als een van de eerste bekende ophthalmosaurine ophthalmosauriden uit het Vroeg-Krijt, leverde de ontdekking van Acamptonectes bewijs tegen een dergelijke massale uitsterving. Hoewel de grotere ogen van Acamptonectes hem beter aangepast zouden hebben gemaakt dan platypterygiinen voor diepteduiken, was het waarschijnlijk een generalistisch roofdier. Zijn tanden, die slank waren en getextureerd met lengterichels, waren aangepast voor het spietsen van prooien, wat suggereert dat het zich waarschijnlijk voedde met zachte, vlezige prooien zoals vissen en inktvissen.
Geschiedenis van ontdekking
Tijdens een reeks weekenden in 1958 verzamelden vier studenten en een technicus van de geologieafdeling van Hull University een fossiel exemplaar uit de Speeton Clay-formatie in Speeton in Noord-Engeland. Het fossiel behoorde tot een ichthyosauriër of 'vishagedis', een groep mariene reptielen uit het Mesozoïcum. Het bestaat uit een gedeeltelijk volwassen skelet met een fragmentarisch schedeldak, de onderkaken, wervels, ribben en de scapuliergordel. In 1991 werd het overgebracht naar het Hunterian Museum van de University of Glasgow (GLAHM) toen de geologie-afdeling van Hull University werd gesloten. Het werd gecatalogiseerd onder het exemplaarnummer GLAHM 132855 en stond ook bekend als de 'Speeton Clay ichthyosauriër'. Paleontoloog Robert M. Appleby beschreef het exemplaar en wees het toe aan het geslacht Platypterygius als de soort Platypterygius speetoni (die hij als basaal beschouwde binnen dat geslacht) in een monografie die ten tijde van zijn dood in 2003 ongepubliceerd bleef. Dat betekent ook dat deze naam een ongeldige nomen non rite publicatum bleef. Namen moeten in een oplage van een boek, tijdschrift of krant openbaar gemaakt worden om geldig te zijn. Een tweede exemplaar van de soort werd gevonden in 1985, ook in de Speeton Clay, en is gecatalogiseerd als NHMUK R11185 in het Natural History Museum in Londen (NHMUK). Dit exemplaar bestaat uit een gedeeltelijk rostrum en onderkaak, fragmentarische ribben en een volledig rechteropperarmbeen.
Paleontoloog Jeff Liston erkende de betekenis van de Speeton Clay-ichthyosauriër toen hij in het Hunterian Museum werkte en Appleby's weduwe Valerie hem vroeg om te helpen Appleby's ongepubliceerde monografie af te maken. Liston benaderde ichthyosauriër-specialist Valentin Fischer voor het schrijven van een beschrijving van het dier. Fischer onderzocht het exemplaar in 2011 en realiseerde zich dat het dezelfde ichthyosauriër vertegenwoordigde als een exemplaar uit Cremlingen in Noord-Duitsland waarover hij onlangs met enkele collega's een conceptartikel had geschreven. Dit Duitse exemplaar was in 2005 ontdekt toen de amateurpaleontoloog Hans-Dieter Macht enkele wervels vond op een bouwplaats. Macht verwittigde de directeur van het Nationaal Natuurhistorisch Museum van Braunschweig (SNHM), waarna de opgraving begon; het exemplaar werd binnen drie dagen geborgen omdat de bouwwerkzaamheden moesten doorgaan. Het werd in 2005 geprepareerd en gereconstrueerd in het museum, waar het is gecatalogiseerd als SNHM1284-R. Het bestaat uit een gedeeltelijk skelet van een jongvolwassen dier en omvat een fragmentarisch schedeldak, een volledig paar onderkaken, een gedeeltelijk wervelkolom en een gedeeltelijke scapuliergordel. Het werd toegewezen aan het geslacht Platypterygius in een artikel uit 2008.
Historisch gezien fungeerde het geslacht Platypterygius als een verzamelbaktaxon voor ichthyosauriërs uit het Krijt, dat meerdere slechts in de verte verwante soorten bevatte. Liston en Fischer erkenden dat de exemplaren verschilden van andere soorten die aan Platypterygius waren toegewezen en dus tot een nieuwe soort en geslacht behoorden. Na te hebben vastgesteld dat het Speeton Clay-exemplaar veel groter is dan het Cremlingen-exemplaar en dus waarschijnlijk meer volwassen, besloten Liston en Fischer om dit het holotype van de nieuwe soort te maken, omdat juveniele exemplaren vaak kenmerken hebben die afwezig zijn bij volwassenen. Het Cremlingen-exemplaar en het andere Speeton Clay-exemplaar werden paratypen (extra exemplaren in de serie type-exemplaren). In 2012 benoemde een team van paleontologen onder leiding van Fischer het nieuwe geslacht en de nieuwe soort Acamptonectes densus. De geslachtsnaam is afgeleid van de Griekse woorden akamptos en nektes, die samen 'stijve zwemmer' betekenen; de soortaanduiding betekent 'compact' of 'strak verpakt'. Voluit verwijst de wetenschappelijke naam naar de robuuste, nauwsluitende botten van het achterhoofd (rug en onderste deel van de schedel) en de nauw in elkaar grijpende centra van de cervicale (nek) en dorsale (rug) wervels. Het holotype, GLAHM 132855, werd vermeld onder het onjuiste exemplaarnummer GLAHM 132588 in de oorspronkelijke versie van de beschrijving.
Meerdere basioccipitalen (een bot in het onderste deel van het achterhoofd), stijgbeugels (een van de oorbotten) en een basisfenoïde (een bot in het onderste deel van de hersenpan) van de Cambridge Greensand-formatie van Cambridge, Engeland, werden ook toegewezen aan een Acamptonectes sp. (dat wil zeggen: een onzekere soort binnen het geslacht Acamptonectes) door Fischer en collega's in 2012. Dit veronderstelde dat Acamptonectes de enige ichthyosauriër uit het Krijt was van de onderfamilie Ophthalmosaurinae uit Eurazië. Sommige exemplaren zijn ondergebracht in het Sedgwick Museum of Earth Sciences van de University of Cambridge (CAMSM) en verschillende andere zijn ondergebracht in het Hunterian Museum en het Natural History Museum. Verschillende botten zijn in wezen identiek aan die van Acamptonectes densus, terwijl andere in sommige details verschillen. De botten zijn over het algemeen klein, dus hun verschillen met Acamptonectes densus werden beschouwd als gerelateerd aan de leeftijd van de dieren of evolutionaire veranderingen binnen het geslacht. In 2014 identificeerden Fischer en collega's een basioccipitale en opperarmbeen die behoren tot Ophthalmosaurus (of een nauw verwante ichthyosauriër) uit rotsen daterend uit het Berriasien (tussen 145 en 139,8 miljoen jaar oud) in de buurt van Nettleton, Lincolnshire. Daarom hebben Fischer en collega's, omdat hun eerdere veronderstelling niet langer stand hield, de Cambridge Greensand-exemplaren opnieuw vermeld als behorend tot onbepaalde ophthalmosaurinen die niet identificeerbaar zijn onder het subfamilieniveau.
Bijkomende Acamptonectes-resten die bekend zijn, kunnen ook een ichthyosauriër-exemplaar uit Hannover, Duitsland omvatten. In 1909 benoemde de Duitse paleontoloog Ferdinand Broili het als de nieuwe soort Ichthyosaurus brunsvicensis, maar beschouwde zijn toewijzing aan het geslacht als voorlopig. Broili's exemplaar bestond uit een onvolledig basicranium (schedelbasis) en een onvolledige interclavicula (een bot tussen de sleutelbeenderen); het exemplaar werd echter vernietigd tijdens de Tweede Wereldoorlog. Paleontoloog Christopher McGowan beschouwde het als een lid van Platypterygius in 1972 en 2003, maar Fischer en collega's hebben het toegewezen aan een cf. Acamptonectes (dat wil zeggen mogelijk Acamptonectes of een verwant dier). Ze vonden het in verschillende kenmerken vergelijkbaar met Acamptonectes, maar ook anders in andere; ze suggereerden dat het exemplaar een juveniel was vanwege de grootte en vorm van zijn basicranium. Vanwege het fragmentarische en ontoegankelijke karakter van het specimen beschouwden ze Ichthyosaurus brunsvicensis als een nomen dubium.
Beschrijving
Algemene bouw
Acamptonectes had, net als andere ichthyosauriërs, een lange, dunne snuit, grote oogkassen en een staartvin die werd ondersteund door wervels in de onderste lob. Ichthyosauriërs waren oppervlakkig vergelijkbaar met dolfijnen en hadden vinnen in plaats van benen, en de meeste (behalve vroege soorten) hadden rugvinnen. Hoewel de kleur van Acamptonectes onbekend is, kunnen tenminste enkele ichthyosauriërs in het leven uniform donker gekleurd zijn geweest, wat blijkt uit de ontdekking van hoge concentraties eumelanine pigmenten in de geconserveerde huid van een vroeg fossiel van een ichthyosauriër. Acamptonectes was qua morfologie vergelijkbaar met de verwante maar eerdere ophthalmosaurinen Ophthalmosaurus en Mollesaurus. Kenmerken van het opperarmbeen in specimen SNHM1284-R zijn indicatief voor zijn onvolwassenheid; het opperarmbeen mist echter de schuurpapierachtige textuur van de schachten van de opperarmbeenderen van juveniele ichthyosauriërs en wordt daarom verondersteld een jongvolwassen dier te vertegenwoordigen. Het holotype en specimen NHMUK R11185 zijn groot in vergelijking met andere leden van de bredere familie Ophthalmosauridae; het holotype wordt verondersteld een volwassene te zijn geweest vanwege de uitgebreide fusie van zijn botten, ook in het achterhoofd, en de gladde textuur van het opperarmbeen.
Grootte en onderscheidende kenmerken
Acamptonectes is ongeveer vijf meter lang.
De beschrijvers wisten enkele onderscheidende kenmerken vast te stellen. Sommige daarvan zijn autapomorfieën, unieke afgeleide eigenschappen. Het basioccipitale heeft een tweelobbige middelste uitholling rond het achterhoofdgat. De stijgbeugel heeft een slanke staafvormige schacht en een grote kubusvormige kop. Het basisfenoïde heeft een uitstekend kamvormig bovenvlak. De wervellichamen van de rug hebben nauw in elkaar sluitende wervellichamen met uitgebreide naar achteren en buiten uitstekende beenplaten. De doornuitsteeksels van de borstkas zijn langwerpig met meer dan 130% van de hoogte van het wervellichamen. De ribben zijn afgerond in dwarsdoorsnede met een enkelvoudige diepe bovenste groeve.
Schedel

De snuit van Acamptonectes was langwerpig en extreem slank; in het holotype is het slechts vijfenveertig millimeter breed voor het benige neusgat. De snuit was ook slechts 0,044 keer zo diep als lang, een van de laagste verhoudingen onder ophthalmosauriden. Een groot deel van de snuit werd gevormd door de premaxillae, die het voorste gedeelte van de bovenkaak vormden. De fossa praemaxillaris, een groef die evenwijdig liep aan de tandenrij van de bovenkaak, was diep en doorlopend en eindigde in een reeks uitgelijnde foramina (openingen).

Achter en boven de premaxillae bevonden zich de neusgaten, die het holotype in drie dimensies bewaart wat de vorm van de bovenzijde van de snuit documenteert. Het achterste deel van het neusbeen had een naar beneden uitlopende uitstulping die vergelijkbaar was met die van verwante geslachten zoals Ophthalmosaurus. Deze uitstulping gaf aanleiding tot een korte, robuuste, vleugelachtige verlenging die een overhang vormde over de achterkant van het benige neusgat; dit kenmerk was ook aanwezig bij Ophthalmosaurus en Platypterygius australis. De rand van deze overhang was opgeruwd, wat aangeeft dat dit waarschijnlijk de bevestigingsplaats was voor een structuur van zacht weefsel. Het achterste deel van het schedeldak is onvolledig bekend van het achterste deel van het traanbeen (vóór de oogkas), het postfrontale (boven en achter de oogkas), het pariëtale ofwel wandbeen (aan de achterkant van het schedeldak), en delen van supratemporalia die de achterste hoeken van het schedeldak vormden. Een naar voren gerichte verlenging van het supratemporale vormde de interne achterrand van het bovenste slaapvenster, een opening in het schedeldak achter de ogen. Het wandbeen, dat de binnenrand van de bovenste slaapvenster zou hebben gevormd, had een bolvormige voorrand die zou zijn verstrengeld met ofwel de frontale of postfrontale botten, die niet bewaard zijn gebleven in de bekende exemplaren.

Van opzij gezien was het quadratum, dat verbonden was met de onderkaak om het kaakgewricht te vormen, C-vormig. Twee waarschijnlijke tongbeenderen zijn bewaard gebleven in specimen SNHM1284-R; deze botten waren staafachtig met één spatelvormig uiteinde. De stijgbeugel had een schacht die slanker was dan bij enige andere ichthyosauriër, en de kop ervan was groot en vierkant; deze kenmerken worden beschouwd als een autapomorfie, een kenmerk dat het geslacht onderscheidt van verwante geslachten. Het basisfenoïde had een goed ontwikkelde kam op het bovenoppervlak; dit wordt beschouwd als een andere autapomorfie omdat dit oppervlak een breed, vlak plateau was bij andere ichthyosauriër-soorten. Aan de voorkant was het basisfenoïde gefuseerd met het parasphenoïde (een ander bot in het onderste deel van de hersenpan) en er is geen beennaad (grens tussen de twee botten) te zien.

Het supraoccipitale aan de bovenkant van de achterkant van de hersenpan (deel van de schedel dat de hersenen omsluit) was slechts zwak gebogen; het verschilde dus van die van Platypterygius en Baptanodon, die U-vormig waren. Onder de supraoccipitale lagen de twee exoccipitalia, die de zijkanten vormden van het foramen magnum (het kanaal voor het ruggenmerg). Verder naar beneden bevond zich het basioccipitale, dat de bodem van het foramen magnum vormde. Het middenlijnkanaal dat deze bodem vormde, werd begrensd door richels, wat van bovenaf gezien een tweelobbig uiterlijk gaf; dit wordt ook beschouwd als een autapomorfie van het geslacht.

Onder het foramen magnum vormde het basioccipitale de occipitale condylus, de achterhoofdsknobbel die verbonden was met de eerste wervel van de nek om het hoofdgewricht te vormen. De occipitale condylus was goed afgebakend van de rest van het bot door een vernauwde band, in tegenstelling tot de meeste andere ophthalmosauriden. De condylus was afgerond en had zichtbare jaarringen, zoals bij verwante geslachten. De opisthotica, die zich aan weerszijden van de basioccipitale bevinden, bezaten extensies, de paroccipitale uitsteeksels, die naar achteren en naar boven wezen. Deze uitsteeksels waren langwerpig en slank bij Acamptonectes en Ophthalmosaurus, maar kort en krachtig bij andere ophthalmosauriden.
Het dentarium (het tanddragende bot aan de voorkant van de onderkaak) was langwerpig, recht en had een stompe voorste punt; dit staat in contrast met de naar beneden gedraaide en snavelachtige punten van sommige ichthyosauriërs in de Platypterygiinae. De splenialia breidden zich in de diepte uit aan hun achterkant en vormden de onderrand van de onderkaak en een groot deel van het binnenoppervlak. Een groef die qua morfologie vergelijkbaar is met de fossa premaxilliaris van de bovenkaak, de fossa dentalis genoemd, liep evenwijdig aan het dentarium. Twee Acamptonectes-exemplaren missen het 'drie'-vormige bovenoppervlak van de angularia dat anders typisch is voor ophthalmosauriden; in plaats daarvan bestaat het oppervlak in deze exemplaren uit een eenvoudige, platte groef begrensd door twee wanden. Omdat de 'drie'-vorm aanwezig is bij het holotype-exemplaar, kan dit kenmerk echter kennelijk variëren tussen individuen of groeistadia. Het articulare in één exemplaar was dikker dan dat van andere ophthalmosauriden, dat bijna net zo dik als lang was. De tanden van Acamptonectes hadden gegroefde bases en vierhoekige wortels, zoals bij tal van ophthalmosauriden, maar ze waren niet vierkant zoals die van Platypterygius. Sommige wortels van SNHM1284-R hadden resorptiekuilen, wat aangeeft dat de tanden nog steeds groeiden. De enige bekende complete tandkroon was klein in vergelijking met die van andere ophthalmosauriden; hij was ook slank en scherp gepunt, en vergelijkbaar met de tanden van de achterkant van de kaak bij Baptanodon. De onderste tweederde van de kroon had subtiele, longitudinale ribbels en was bedekt met een grove textuur die toch fijner was dan die van Aegirosaurus en sommige Platypterygius-exemplaren. De basis van de kroon was licht bolvormig en bijna glad, in tegenstelling tot die bij andere ophthalmosauriden.
Postcraniaal skelet

Zoals typisch was voor ichthyosauriërs, waren de wervelcentra van Acamptonectes schijfvormig en aan beide uiteinden diep holvormig. De uitsteeksels (benige uitsteeksels die dienen als spier- en ribaanhechtingen) die uit de centra kwamen, waren sterk gereduceerd als een aanpassing aan zijn volledig aquatische levensstijl. Bij Acamptonectes waren de voorste cervicale (nek) centra hoog en kort, en de volgende cervicale en dorsale (romp) centra werden steeds langer. In de achterste ruggenwervelkolom werden de centra korter en hoger; deze trend bereikte een hoogtepunt bij de eerste staartwervel, die 3,12 keer zo hoog was als hij lang was. De overige caudalen werden weer langer en lager; de staartwervels die de staartvin vormden, waren zo lang als ze hoog waren, een kenmerk dat voorheen alleen werd vastgesteld bij Platypterygius platydactylus. De eerste twee halswervels - de atlas en de draaier - werden versmolten tot een enkel complex dat van achteren gezien breed was. De voorste ruggenwervels hebben diapofysen (zijwaarts uitstekende uitsteeksels waaraan ribben hechten) versmolten met de centra; deze toestand werd gedeeld met verschillende andere ophthalmosauriden. De centra van de dorsale wervels waren autapomorf; de unieke vorm bestond hierin dat ze zeer nauw in elkaar grepen met uitgebreide posterolaterale lamellen (ribbels langs de buitenste achterkant van de centra). Deze vergrendeling verstijfde het voorste gedeelte van de wervelkolom in combinatie met de sterke achterhoofdsknobbel. De kop kon niet meer gedraaid worden. Een dergelijke verstijving kan worden waargenomen bij andere ichthyosauriërs die behoren tot de bredere groep Thunnosauria, hoewel niet in de mate zoals gezien bij Acamptonectes.
De wervelbogen van de wervels hadden smalle pre- en postzygapofysen (gewrichtsuitsteeksels die naar voren en naar achteren uitsteken vanuit de centra) die ongepaard waren (versmolten tot een enkel element) in alle wervels. Bij Platypterygius hercynicus en Sveltonectes daarentegen waren deze uitsteeksels gepaard aan de voorkant van de wervelkolom. De doornuitsteeksels (grote naar boven uitstekende uitsteeksels) waren van variabele hoogte binnen elk exemplaar; ze waren aanmerkelijk langer in sommige ruggenwervels dan andere en bereikten 1,25 keer de hoogte van het grootste centrum. Deze lange stekels kunnen benige uitbreidingen zijn die analoog zijn aan de extraneurale uitsteeksels, een rij botten die zich boven de toppen van de doornuitsteeksels bevinden die bewaard zijn in twee juveniele Stenopterygius-exemplaren. De bovenoppervlakken van de doornuitsteeksels waren vaak met putjes bedekt, wat aangeeft dat ze een kraakbeenbedekking hadden. De ribben waren duidelijk robuust met een ronde dwarsdoorsnede; dit in tegenstelling tot de "8"-vormige dwarsdoorsnede die wordt gezien bij andere thunnosaurische ichthyosauriërs.

Het ravenbeksbeen (een gepaard bot in de schoudergordel) was ruwweg zeshoekig, in tegenstelling tot de ronde vorm bij Platypterygius, en had buiten- en binnenranden die recht en evenwijdig waren. De boven- en ondervlakken waren enigszins peddelvormig en het oppervlak van de middenlijn was oogvormig zoals bij Ophthalmosaurus, hoewel het niet zo dik was als dat bij Sveltonectes en Platypterygius australis. Het oppervlak van de middenlijn was onafgewerkt en had diepe putjes, wat wijst op de aanwezigheid van een dikke laag kraakbeen. Aan de voorkant was de middenlijnrand sterk naar buiten afgebogen, waardoor de rugose (geruwde en gerimpelde) rand werd gevormd van een breed, bladachtig uitsteeksel vergelijkbaar met dat bij Ophthalmosaurus. Het uitsteeksel werd gescheiden van het scapulier facet (articulatie met het schouderblad) door een diepe, brede inkeping, zoals bij veel Ophthalmosaurus-exemplaren. Het scapulier facet van het ravenbeksbeen was klein, van diep putten voorzien en driehoekig, terwijl het glenoïde facet (gewricht met het opperarmbeen) groot en oogvormig was. Deze facetten waren niet duidelijk gescheiden, in tegenstelling tot die bij Sveltonectes, waar ze onder een hoek van honderd graden waren geplaatst. De achterste rand van het ravenbeksbeen was bladachtig en miste een inkeping.

Net als bij zijn ravensbeksbeen, was het schouderblad van Acamptonectes vergelijkbaar met dat van Ophthalmosaurus. Het was van links naar rechts sterk samengedrukt, in tegenstelling tot Platypterygius hercynicus waar de schacht dik en staafachtig was. Het onderste deel van het schouderblad was van voren naar achteren verbreed en vormde een breed, ruw, gewrichts-, traanvormig oppervlak dat scharnierde met de coracoïde en glenoïde facetten. Het had een groot, plat, waaierachtig acromiaal uitsteeksel aan de voorkant (dat verbonden was met het sleutelbeen), zoals die bij Ophthalmosaurus en Platypterygius americanus. Het coracoïde facet van het schouderblad was driehoekig en continu met het grotere glenoïde facet, zoals bij Ophthalmosaurus maar in tegenstelling tot Platypterygius australis. De zij- en binnenoppervlakken van het acromiale uitsteeksel waren enigszins hol.
De deltopectorale kam (waar onder andere de spier van de musculus deltoideus aanhecht) op het bovenste voorste deel van het opperarmbeen was prominenter aanwezig bij Acamptonectes dan bij Ophthalmosaurus en Arthropterygius, maar minder dan bij Sveltonectes en Platypterygius. Aan de andere kant van het bovenste opperarmbeen was de trochanter dorsalis (een knobbeltje of uitsteeksel waar spieren aan vastzaten) lang en smal, zoals bij Sveltonectes en vele soorten Platypterygius. Het opperarmbeen had drie facetten aan de onderkant, waaronder een facet voor een bot aan de voorkant en een naar achteren afgebogen facet voor de ellepijp, die ook vergelijkbaar was met die van Ophthalmosaurus. De ellepijp had vijf articulaire uitsteeksels. Het verbrede bovenoppervlak dat scharnierde met het opperarmbeen was enigszins holvormig en van putten voorzien, in tegenstelling tot dat van Arthropterygius, waarbij het opperarmbeenfacet van de ellepijp een piramidevormig uitsteeksel vormde. Het facet voor het spaakbeen was recht en trapeziumvormig, en versmolten met facetten voor twee polsbeenderen, het intermedium en het ulnare. Het facet van de pisiform, een ander polsbeen, was klein en driehoekig en bevond zich aan de achterkant van de onderkant van de ellepijp. De ellepijp had een holle en richelvormige achterrand. De falanxbotten (vingerbotten in de flipper) waren ovaal zoals bij Ophthalmosaurus, Arthropterygius en sommige soorten Brachypterygius; ze liepen taps toe van het lichaam af en de randen van de perifere falanxbotten, dus aan de voorzijde en achterzijde van de flipper, waren onregelmatig en enigszins hol.
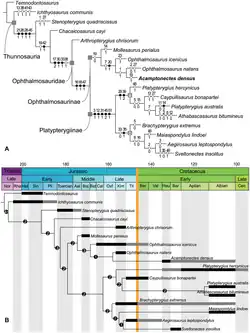
Fylogenie

In 2012 bleek uit een fylogenetische analyse van Fischer en collega's dat Acamptonectes op basis van verschillende kenmerken lid is van de familie Ophthalmosauridae. Deze omvatten: het verminderde extracondylaire gebied (een botband rond de occipitale condylus), de plaatachtige dorsale trochanter van het opperarmbeen, de aanwezigheid van een facet aan de voorkant van de onderkant van het opperarmbeen voor een peddelbot, en het ontbreken van van inkepingen in de peddelbotten die als homoplastisch werden beschouwd, dus onafhankelijk geëvolueerd hoewel overeenkomend met de toestand bij verre verwanten. Het bleek ook nauwer verwant te zijn aan andere ophthalmosauriden dan Arthropterygius, gebaseerd op de grote uitsteeksels van de basipterygoïden (botten aan de basis van de hersenpan), het ontbreken van een pin op het basioccipitale en de grote trochanters van het dijbeen.
Verwantschappen binnen Ophthalmosauridae zijn van oudsher onstabiel in analyses vanwege de fragmentarische aard van veel ophthalmosauride specimina; bovendien zijn veel ophthalmosauride geslachten slechts bekend van een enkel exemplaar. Het verwijderen, de pruning, van deze fragmentarische geslachten heeft de resolutie van analyses echter nog verder verslechterd, in plaats van verbeterd zoals men hoopte. De fylogenetische analyse uitgevoerd door Fischer en collega's in 2012 vond twee nieuwe claden binnen de Ophthalmosauridae; de Ophthalmosaurinae en Platypterygiinae, waarvan het bestaan al lang werd vermoed door ichthyosauriër-onderzoekers - Maxim Arkhangelsky had de claden al in 2001 als onderfamilies benoemd - maar was nog niet robuust ondersteund door de resultaten van fylogenetische analyses. Fischer en collega's hadden Acamptonectes geplaatst in de eerste clade, hoewel de plaatsing daar een secundaire omkering van het enige verenigende kenmerk, synapomorfie, van de groep zou impliceren; een inkeping aan de onderkant van het basioccipitale, een kenmerk dat Acamptonectes dus juist mist.
Binnen de Ophthalmosaurinae zijn vanwege dezelfde problemen verschillende posities voor Acamptonectes gevonden. In 2012 ontdekten Fischer en collega's dat hij het dichtst bij Ophthalmosaurus natans gegroepeerd was, waarbij Ophthalmosaurus icenicus en Mollesaurus achtereenvolgens minder nauw verwant waren. De verwantschap met Ophthalmosaurus natans werd getoond door de verminderde aanwezigheid van strepen op de tanden, hoewel Fischer en collega's aangaven dat dit kenmerk homoplastisch was, zodat ze het niet voldoende vonden om de eerder gebruikte geslachtsnaam Baptanodon te gebruiken voor Ophthalmosaurus natans. In 2013 vonden ze dezelfde configuratie terug in een afgeleide analyse in de beschrijving van Malawania, net als Nikolay Zverkov en collega's in een analyse uit 2015 die zich richtte op Grendelius, zij het met een clade bestaande uit Cryopterygius, Undorosaurus en Paraophthalmosaurus die dichter bij Acamptonectes stond dan Mollesaurus. Arkhangelsky en Zverkov hebben al deze soorten eerder aangetroffen, met uitzondering van Mollesaurus, in een polytomie (onopgeloste clade of 'kam) in 2014. Een analyse uit 2019 door Zverkov en Vladimir Efimov vond een verder identieke situatie, waarin de posities van Mollesaurus en Acamptonectes werden uitgewisseld, die ook werd gevonden in een andere analyse uit 2019 door Zverkov en Natalya Prilepskaya, en in de beschrijving van 2020 van een nieuw exemplaar van Muiscasaurus door María Páramo-Fonseca en collega's, waarin Muiscasaurus de volgende naaste verwant was van deze soort. In hun beschrijving van Acuetzpalin in 2020 ontdekten Jair Barrientos-Laraa en Jesús Alvarado-Ortega dat Ophthalmosaurus natans en Ophthalmosaurus icenicus een clade vormden met uitsluiting van Mollesaurus en vervolgens Acamptonectes, die ook werd teruggevonden door Megan Jacobs en David Martill in hun beschrijving van Thalassodraco in 2020.
Een analyse uit 2014 van de beschrijving van Janusaurus, uitgevoerd door Aubrey Roberts en collega's, vond dat Acamptonectes de zustergroep was van een clade, bestaande uit Ophthalmosaurus icenicus en Leninia, die samen één tak van de Ophthalmosaurinae vormden. Dezelfde situatie werd teruggevonden door een analyse van 2017 in de beschrijving van Keilhauia, uitgevoerd door Lene Delsett en collega's. In 2019 vond een andere analyse door dezelfde auteurs dat Acamptonectes dichter bij Janusaurus, Keilhauia en Palvennia lag dan bij Paraophthalmosaurus, Ophthalmosaurus natans (zoals Baptanodon), Ophthalmosaurus icenicus of Gengasaurus in opeenvolgende volgorde van nabijheid tot de basis van de Ophthalmosaurinae. In elk geval was de Bremer-ondersteuning - een maat voor de waarschijnlijkheid van de opstelling van een fylogenetische boom, aangevend hoeveel stappen of evolutionaire veranderingen nodig zouden zijn om een alternatieve boom even waarschijnlijk te maken - van de groeperingen echter laag. Toevallige variaties in het fossiel materiaal of het evolutieproces zouden dan eenvoudig een foute stamboom kunnen laten zien.
Ook andere analyses vonden Acamptonectes binnen onopgeloste polytomieën. Voor de beschrijving uit 2016 van Muiscasaurus vonden Erin Maxwell en collega's Ophthalmosaurus icenicus, Ophthalmosaurus natans, Undorosaurus en Acamptonectes in een polytomie aan de basis van de Ophthalmosauridae. In tegenstelling tot de meeste analyses, vonden ze geen duidelijke Ophthalmosaurinae terug. Ook in 2016 ontdekten Fischer en collega's dat Ophthalmosaurinae bestond uit Mollesaurus als de zustergroep van een polytomie, waaronder Ophthalmosaurus icenicus, Ophthalmosaurus natans, Leninia, Acamptonectes en een groep met Cryopterygius, Janusaurus en Palvennia. In 2019 vonden Maxwell, Dirley Cortés, Pedro Patarroyo en Parra Ruge een slecht opgeloste Ophthalmosauridae met Acamptonectes in een grote polytomie. In hun beschrijving uit 2020 van Arthropterygius thalassonotus plaatsten Lisandro Campos en collega's Acamptonectes in een polytomie met Ophthalmosaurus icenicus, Leninia en Athabascasaurus, die de zustergroep vormden van een clade van Keilhauia en Undorosaurus; de basis van de Ophthalmosaurinae werd gevormd door een polytomie van die soorten, en Baptanodon en Gengasaurus.
De fylogenetische boom uit de analyse van Páramo-Fonseca en collega's in 2020 is hieronder weergegeven:
| Ophthalmosauridae |
| |||||||||||||||||||||||||||||||||||||||
Palaeobiogeografie

Ichthyosauriërs werden traditioneel verondersteld te zijn getroffen door drie uitstervingsgebeurtenissen; één aan de Trias-Jura grens, één aan de Jura-Krijt grens, en een definitieve uitsterving in het Krijt op de grens van het Cenomanien en Turonien die geen overlevenden kende. Sommige onderzoekers suggereerden dat hun soortendiversiteit afnam na het Midden-Jura, doorgaand tot ze aan het einde van het Cenomanien verdwenen. Men dacht dat deze afname verband hield met een overgang in de dominante ichthyosauriër-lijn: de grote ogen, thunniforme (tonijnachtige) ophthalmosaurinen, die ondanks hun hyperspecialisatie succesvol en wijdverbreid waren, zouden zijn vervangen door de meer algemene platypterygiinen, die kleinere ogen en langere lichamen hadden.
Acamptonectes is een belangrijke vondst omdat het een ophthalmosaurine is uit het Vroeg-Krijt, wat aantoont dat de ophthalmosaurinen niet volledig werden weggevaagd op de grens tussen Jura en Krijt. Fischer en collega's vonden ook bewijs van andere ophthalmosaurinen in het Vroeg-Krijt door bekend materiaal opnieuw te analyseren, waaronder de Nettleton Ophthalmosaurus-exemplaren. Ze citeerden ook meldingen van de platypterygiines Brachypterygius, Aegirosaurus, Caypullisaurus en Yasykovia uit het Laat-Jura - die wellicht synoniem is met Nannopterygius uit het Vroeg-Krijt.
Het aantal geslachten optellend dat in elk tijdperk verdween, vonden Fischer en collega's geen duidelijke grens tussen de individuele etages van het Laat-Jura (Oxfordien) tot het Vroeg-Krijt (Aptien) die als een uitstervingsgebeurtenis voor ophthalmosauriden kunnen worden beschouwd. De Jura-Krijt grens had een netto uitstervingspercentage van 0 en zelfs de hoogste overlevingskansen. Door het aantal nieuwe claden te tellen dat ontstond, berekenden ze echter dat de clade-vorming lager was in het Krijt. Ze concludeerden - in tegenstelling tot traditioneel denken - dat het uitsterven van het Jura-Krijt een verwaarloosbare impact had op ichthyosauriërs in vergelijking met de impact op andere mariene reptielen, en dat ophthalmosauriden divers bleven tot hun uiteindelijke uitsterven.
Paleobiologie
Met hun dolfijnachtige lichamen waren ichthyosauriërs beter aangepast aan hun aquatische omgeving dan enige andere groep mariene reptielen. Ze waren levendbarend en waren waarschijnlijk niet in staat om het water te verlaten. Als warmbloedigen met hoge stofwisselingssnelheden, zouden ichthyosauriërs actieve zwemmers zijn geweest. Ichthyosauriërs uit Jura en Krijt, waaronder Acamptonectes, hadden een thunniforme methode van zwemmen ontwikkeld in plaats van de anguilliforme (golvende of palingachtige) methoden van eerdere soorten. Thunniforme ichthyosauriërs waren in staat om sneller en efficiënter te zwemmen dan andere mariene reptielen van vergelijkbare grootte en waren beter aangepast aan een pelagische (zeebewonende) levensstijl. Hun zwemstijl werd bepaald door hun compacte lichamen en halvemaanvormige staartvinnen.
Het grootste deel van het skelet van Acamptonectes lijkt ongewoon stijf te zijn geweest, wat de mate van zijdelingse beweging in het voorste deel van het skelet ernstig zou hebben beperkt. De snuit was ook ondieper dan die van verwante soorten, en de ribben waren meer afgerond in dwarsdoorsnede. Volgens paleontoloog Darren Naish, een van de beschrijvers van het geslacht, kunnen dit verdere aanpassingen zijn geweest om de stijfheid van het lichaam van het dier te vergroten door deze lichaamsdelen beter bestand te maken tegen buigen. De dicht opeengepakte achterhoofdsbeenderen en halswervels zouden hoogstens een beperkte beweging in de nek mogelijk hebben gemaakt, wat suggereert dat Acamptonectes als een pijl door het water is geschoten, aldus mede-beschrijver Ulrich Joger.
Dieet en voeding
Als ophthalmosaurine zou Acamptonectes waarschijnlijk een opportunistisch generalistisch roofdier zijn geweest dat zich voedde met vis en inktvis. Aanpassingen voor snelheid suggereren dat Acamptonectes en andere ophthalmosaurinen waarschijnlijk ook achtervolgingsjagers waren geweest. In 1987 stelde paleontoloog Judy A. Massare 'voedselgilden' voor als een manier om mariene reptielen te groeperen; sommige ichthyosauriër-soorten werden verondersteld kleine prooien te hebben doorboord met behulp van naaldachtige tanden, en andere hadden een prooi met een harde schaal gekraakt met robuuste tanden. In 2012 suggereerde paleontoloog Maria Zammit dat de slanke tandkronen met longitudinale ribbels die te zien waren bij Acamptonectes (waardoor het in de 'pierce II / generalistische' gilde werd geplaatst) waarschijnlijk werden gebruikt om prooien te spietsen in plaats van te grijpen, en zijn dieet bestond dus mogelijk uit vlezige prooi die geen harde buitenkant had. Desalniettemin merkte ze op dat zijn ondiepe snuit en unieke tandmorfologie kunnen wijzen op een andere voeding en levensstijl dan andere bekende ichthyosauriërs uit het Krijt.
Ichthyosauriërs hadden de grootste ogen van alle bekende gewervelde groepen, wat kan worden afgeleid uit botten in de oogkassen die bekend staan als sclerale ringen en zouden daarom een gevoelig zicht bij weinig licht hebben dat zou hebben geholpen bij het vangen van prooien op grote diepten. In het verwante geslacht Ophthalmosaurus zou de maximale diameter van de oogbol een formidabele drieëntwintig centimeter zijn geweest, waardoor beweging kon worden gedetecteerd op een diepte van driehonderd meter in de mesopelagische zone. Ophthalmosaurus zou waarschijnlijk ongeveer twintig minuten onafgebroken hebben kunnen duiken en een diepte van minstens zeshonderd meter kunnen bereiken. Naast een goed gezichtsvermogen, geeft het vergrote reukgebied van de hersenen aan dat ichthyosauriërs een gevoelig reukvermogen hadden.
Paleo-ecologie
Speeton Clay
Acamptonectes is bekend uit rotsen die dateren uit het Hauterivien van het Vroeg-Krijt (ongeveer 133 tot 129 miljoen jaar oud) in de Speeton Clay-formatie van Engeland, die is samengesteld uit kleisteen en moddergesteente, en over het algemeen ongeveer honderd tot honderddertig meter dik is. Het holotype van Acamptonectes kwam uit de D2D-bedden en het exemplaar NHUMK R11185 kwam uit de iets oudere D2C-bedden. Materiaal dat in deze sedimenten is bewaard, wordt soms herwerkt uit de onderliggende oudere Valanginien-rotsen in plaats van werkelijk afkomstig te zijn uit het Hauterivien. Het holotype van Acamptonectes is gedeeltelijk in verband liggend, net als sommige nabijgelegen crinoïde-fossielen, wat aangeeft dat het exemplaar niet is herwerkt en echt uit het Hauterivien komt. Koolstof-13-concentratie in de vorm van δ13C-niveaus in de Speeton-kleiformatie namen toe tijdens het Valanginien en het vroege Hauterivien. Dit kan zijn gebeurd toen ondergedompeld land door stijgende zeespiegels koolstof-13 in de oceanen vrijgaf. Zuurstofconcentratie van de isotoop 18 (δ18O), echter, nam gedurende deze tijd toe, wat wijst op een episode van afkoeling; specifiek, δ18O-niveaus in belemnietfossielen geven aan dat de temperatuur van de Speeton-klei ongeveer elf graden Celsius was aan het begin van het Hauterivien, en steeg tot vijftien graden Celsius tijdens het middelste deel van deze fase en aan het einde teruggekeerd was naar elf graden Celsius. Bewijs van fotosynthetische organismen geeft aan dat de Speeton Clay-omgeving zich ten minste gedeeltelijk in de fotische zone bevond (de laag in de oceaan die door het daglicht bereikt wordt).
Talrijke andere organismen zijn gevonden uit de Speeton Clay-formatie; veel van deze waren boorders, waaronder foraminiferen, schimmels, chlorofyt-algen en verschillende dieren zoals sponzen, polychaeten, brachiopoden, zeepokken, tweekleppigen en zeeëgels. Naast de crinoïden worden andere ongewervelde dieren in de Speeton Clay-formatie vertegenwoordigd door een grote verscheidenheid aan ammonieten en belemnieten. Hoewel zowel beenvissen als kraakbeenvissen - de laatste groep vertegenwoordigd door haaien en roggen van verschillende soorten - bekend zijn uit de Speeton-klei, zijn ze slecht bewaard gebleven en niet erg overvloedig. Mariene reptielen zijn ongewoon in deze formatie; anders dan Acamptonectes, worden ze vertegenwoordigd door enkele fragmentarische plesiosauriërresten.
Bekken van Nedersaksen
Specimen SNHM1284-R, het Duitse exemplaar van Acamptonectes, komt uit de rotsen van het Laat-Hauterivien van het Nedersaksenbekken bij Cremlingen in het oosten van Nedersaksen. De sedimenten van dit bekken uit het Vroeg-Krijt zijn rijk aan siliclastische rotsen die werden afgezet in de zuidelijke regio van de proto-Noordzee, een epicontinentale zee die een groot deel van Noordwest-Duitsland bedekte tijdens het Vroeg-Krijt. Aangezien deze regio de warmere Tethysoceaan en de koudere Boreale Zee met elkaar verbond, was zijn omgeving zeer vatbaar voor verandering. De rotsen uit het Laat-Hauterivien van de regio werden afgezet in de neritische zone (ondiepe zeeën) in een tijd van afwisselende mariene transgressie en regressie (stijgende en dalende zeespiegel). De oppervlaktewateren waren over het algemeen koel, hoewel ze soms warmer werden toen warmer water uit de Tethysoceaan de regio binnenkwam. De sedimentatiesnelheid was hoog en het bodemwater was enigszins zuurstofarm. Organismen die in deze zee leefden, zijn onder meer dinoflagellaten, ammonieten en belemnieten.
- ↑ Acamptonectes. www.prehistoric-wildlife.com. Gearchiveerd op 25 augustus 2022. Geraadpleegd op 25-08-2022.
- ↑ Fossilworks: Acamptonectes. www.fossilworks.org. Geraadpleegd op 25-08-2022.
- Dit artikel of een eerdere versie ervan is een (gedeeltelijke) vertaling van het artikel Acamptonectes op de Engelstalige Wikipedia, dat onder de licentie Creative Commons Naamsvermelding/Gelijk delen valt. Zie de bewerkingsgeschiedenis aldaar.

