RC-oscillator



Een RC-oscillator is een elektronisch circuit waarbij er aan de uitgang een sinusoïdaal signaal gevormd wordt. Deze oscillator bestaat zoals de naam al zegt uit weerstanden en condensatoren; het derde deel is een versterker.
Bij RC-oscillatoren zijn er twee toepassingen:
- Wienbrug
- Twin-T-oscillator
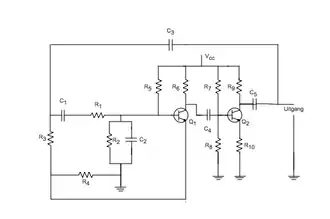
Wienbrug-oscillator
De Wienbrug-oscillator wordt voornamelijk gebruikt in audiotoepassingen (20 Hz – 20 kHz). De uitgangsfrequentie is redelijk stabiel en is zo goed als vrij van ruis. De uitgangsfrequentie kan zeer eenvoudig worden aangepast (maximum 1 MHz). Een typisch voorbeeld van de Wienbrug oscillator is in figuur 1 afgebeeld.
Dit soort oscillator is in principe een 2-trapsversterker met een RC-circuit. Wanneer de frequentie verhoogd wordt zal de faseverschuiving zich naar rechts bewegen en wanneer deze verlaagd wordt zal de faseverschuiving zich naar links bewegen. Door de feedback van het Wienbrugcircuit verkrijgen we de resonantiefrequentie van de schakeling. Bij de resonantiefrequentie is de faseverschuiving aan de uitgang 0°. Als we de feedback van de Wienbrug niet gebruiken en de uitgang van transistor Q2 verbonden is met transistor Q1 zal transistor Q1 de signalen versterken over een groot spectrum van frequenties. Hierdoor zal de frequentiestabiliteit, vergeleken met de Wienbrugfeedback, zeer laag zijn.
Werking
De schakeling gaat oscilleren wanneer er een verandering in de basisstroom van transistor Q1 optreedt. Deze verandering zal versterkt worden door de collector van transistor Q1, naast deze versterking zal er ook een faseverschuiving van 180° plaatsvinden. Door middel van condensator C4 wordt het uitgangssignaal van Q1 getransporteerd naar de ingang van Q2. Het signaal zal voor de 2de keer versterkt worden door transistor Q2 en er zal eveneens een faseverschuiving van 180° plaatsvinden. In totaal is er dan een faseverschuiving van 360° wat resulteert aan 0°, het ingangssignaal aan transistor Q1 is dus in fase met het uitgangssignaal.
De uiteindelijke versterking A zal gelijk zijn aan:
waarbij
De attenuatie van de Wienbrug-oscillator is gelijk aan:
Om de oscillatie stabiel te laten verlopen is een versterking van 3 of groter noodzakelijk.
Twin-T-oscillator
Deze oscillator bestaat uit 2 T-type RC-filters met een terugkoppeling (figuur 2). Een van deze twee filters is een laagdoorlaatfilter en de andere is een hoogdoorlaatfilter. Als we deze twee samenvoegen krijgen we een bandstopfilter met in het midden een frequentie gelijk aan de oscillatiefrequentie. Wanneer de frequentie hoger of lager is dan de oscillatiefrequentie zal de oscillatie niet doorgaan door de negatieve terugkoppeling door de filters (figuur 3).
Bronnen
1. Floyd, Thomas L. (2007), 'Electronic Devices (Conventional Current Version): Eight Edition