Ophopingspunt
In de wiskunde, meer bepaald in de analyse en de topologie, is een ophopingspunt, ook verdichtingspunt of limietpunt, van een verzameling een punt waarom in elke omgeving, hoe klein die omgeving ook is, oneindig veel punten van de verzameling liggen. Het ophopingspunt zelf hoeft geen element van de betreffende verzameling te zijn. Punten van de verzameling hopen zich op in de buurt van het ophopingspunt. Hoe dichter men het verdichtingspunt nadert, hoe dichter de punten van de verzameling opeen liggen. De verzameling moet natuurlijk een minimale structuur hebben, zodat van omgevingen kan worden gesproken. Een verzameling met ten minste één ophopingspunt is dus een oneindige verzameling. Heeft een rij maar één ophopingspunt, dan is de rij convergent met het ophopingspunt als limiet. Wanneer een rij meer ophopingspunten heeft, wordt de kleinste van de ophopingspunten, eigenlijk het infimum, de liminf van de rij genoemd, de grootste of het supremum wordt limsup genoemd.
Ophopingspunten zijn gedefinieerd in topologische ruimten en specifieker in metrische ruimten en euclidische ruimten.
Definitie
Het punt heet ophopingspunt van de verzameling als in iedere omgeving van nog een punt van ligt, ongelijk aan .
Is de verzameling een metrische ruimte met metriek , dan geldt voor een ophopingspunt dat bij ieder getal een element is met . De definitie kan in dat geval ook in termen van een rij als volgt worden gegeven. Het punt heet ophopingspunt van de metrische ruimte , als er een rij in bestaat, waarvan alle elementen zijn, maar die wel naar convergeert.
Voorbeelden
Hieronder staan enkele eenvoudige voorbeelden van ophopingspunten.
Voorbeeld 1
Alle reële getallen zijn op de getallenlijn een verdichtingspunt binnen de rationale getallen.
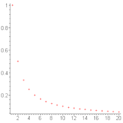
Voorbeeld 2: Eén ophopingspunt
Van de rij positieve natuurlijke getallen is 0 het ophopingspunt.

Voorbeeld 3: Twee ophopingspunten
Een voorbeeld van meer dan één ophopingspunt is de rij , met
- .
Deze rij heeft duidelijk twee convergente deelrijen: de deelrij van de even en de deelrij voor de oneven . De deelrijen en convergeren naar 1 en −1. De rij heeft dus twee ophopingspunten.
.gif)